摘要
根据人社部《人力资源社会保障部关于启用新版专业技术人员职业资格证书的通知》(人社厅发〔2017〕141号)及人社部考试中心《关于做好新版专业技术人员职业资格证书发放相关工作的通知》(人考中心函〔2018〕6号)要求,从2017年起启用新版专业技术人员职业资格证书(以下简称新版证书),为确保证书发放、补办工作有序进行,有效提升办理新版职业资格证书的工作效率,现就有关事项通告如下:
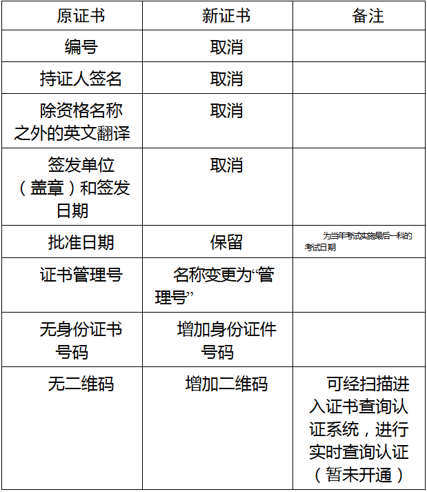
一、新版证书样式及内容
新版证书为B5版单页双面样式,分为“准入”和“水平”两类,封面分别采用暗红色和墨绿色,统一印制“中华人民共和国专业技术人员职业资格证书”字样。新版证书内页进行了调整,调整情况如下:

二、新版资格证书的办理
凡考生参加我市人事考试中心组织的全国专业技术人员资格考试成绩达到复审分数线,并按要求在规定时间内参加资格复审,复审合格的人员信息将上传人力资源社会保障部人事考试中心,由其负责证书的印制及信息打印工作。其后由我市人事考试中心负责证书的具体发放工作。考生在资格复审时,可选择资格证书领取方式(现场领取或邮政速递服务)。本着自愿原则,由邮政公司提供证书邮政速递服务(重庆市专业技术人员资格证书暂不提供此项服务),具体办法按证书办理通知要求和证书邮政速递操作流程进行。
2017年以前发放的旧版证书继续有效,持证人无须进行更换。
三、新版资格证书保管和回收
考生应按证书发放机构要求领取证书,未按时领取的证书,由证书发放机构代为保管,考试结束满5年仍未领取的,由指定印制企业统一回收销毁。
四、专业技术人员资格证书补办
在国家职业资格目录清单中由人社部参与管理的职业资格证书补发,自2018年1月起,原则上补发新版证书。
(一)考生证书遗失的,按照原人事部办公厅《关于更换补发专业技术人员资格证书有关问题的通知》(人办发〔1997〕85号)要求提交相关材料申请证书补发,证书发放机构审核无误后,向人力资源和社会保障部人事考试中心统一提交相关资料。
(二)补发证书原则上每季度末集中办理一次。考生需按要求提供补办材料,于3月、6月、9月、12月的1—20日(工作日)提交补办申请。补发证书在证书内页上加盖“补发”字样,以示区分。
(三)补办材料。登载遗失声明的原版报纸1张(需登载证书名称、持证人姓名、管理号,2017年以前发放的旧版证书无管理号的,则登载档案号)、专业技术人员资格证书个人补办信息表1份(见附件)、电子版登记照1份(照片需按证书管理号或证件号码命名,照片文件为JPG或JPEG格式,像素295*413,尺寸1寸证件照(2.5cm*3.5cm),大小约10KB,底色为白色)。
(四)人社部人事考试中心将补办的合格证书下发后,由重庆市人事考试中心通知补办人员前来领取(也可选择新版证书邮政速递服务);重庆市地方专业技术资格考试合格证书,由重庆市人事考试中心打印好后,通知补办人员前来领取。
(五)对于国家已经取消的职业资格考试,不再受理相应的证书补发申请,由重庆市人事考试中心开具相应成绩证明。
咨询电话:88152245、86868835。
重庆市人事考试中心
2018年4月18日