中考招生
0

摘要 2016年厦门中考面向全市和跨区招生的学校和名额

一、哪一些学校面向全市招生?

全部面向全市招生的学校是:厦门外国语学校、集美中学、科技中学、厦门二中、厦门实验中学、英才学校、康桥中学等7所普通高中,以及五年制高职、中等职业类学校。

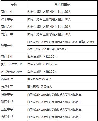
二、跨片区招生的学校和名额

跨片区招生的学校和名额

三、全市省一级、二级、三级达标高中有哪些?

省一级达标高中(19所):厦门一中、双十中学、厦门六中、外国语学校、科技中学、集美中学、同安一中、厦门二中、松柏中学、湖滨中学、厦门十中、海沧实验中学、翔安一中、启悟中学、厦门第二外国语学校、厦门三中、厦门一中集美分校、海沧中学、杏南中学。

省二级达标高中(8所):华侨中学、大同中学、禾山中学、乐安中学、五显中学、新店中学、内厝中学、国祺中学。

省三级达标高中(1所):、英才中学。

尚未定级高中(2所):厦门实验中学、康桥中学。