摘要
2017年上海市初中数学课程终结性评价指南
一、评价的性质、目的和对象
上海市初中毕业数学统一学业考试是义务教育阶段的终结性评价。它的指导思想是有利于落实“教考一致”的要求,切实减轻中学生过重的学业负担;有利于引导初中学校深入实施素质教育,推进课程教学改革;有利于培养学生的创新精神和实践能力,促进学生健康成长和全面和谐、富有个性的发展。评价结果是初中毕业生综合评价的重要组成部分,是衡量初中学生是否达到毕业标准的重要依据,也是高中阶段各类学校招生的重要依据。
评价对象为2017 年完成上海市全日制九年义务教育的学生。
二、评价标准
(一)能力要求
依据《上海市中小学数学课程标准(试行稿)》(2004 年10 月版)规定的初中阶段(六至九年级)课程目标,确定如下具体能力要求。
1.基础知识和基本技能
1.1 知道、理解或掌握初中数学基础知识。
1.2 领会初中的基本数学思想,掌握初中的基本数学方法。
1.3 能按照一定的规则和步骤进行计算、画(作)图、推理。
2.逻辑推理能力
2.1 掌握演绎推理的基本规则和方法。
2.2 能简明和有条理地表述演绎推理过程,合理解释推理演绎的正确性。
3.运算能力
3.1 知道有关算理,能根据问题条件,寻找和设计合理、有效的运算途径。
3.2 能通过运算进行推理和探求。
4.空间观念
4.1 能进行几何图形的基本运动和变化。
4.2 能够从复杂的图形中区分基本图形,并能分析其中的基本元素及其关系。
4.3 能由基本图形的性质导出复杂图形的性质。
5.解决简单问题的能力
5.1 能对文字语言、符号语言和图形语言进行相互转译。
5.2 知道一些基本的数学模型,并通过运用,解决一些简单的实际问题。
5.3 初步掌握观察、操作、比较、类比、归纳的方法;懂得“从特殊到一般”、“从一般到特殊”及“转化”等思维策略。
5.4 会用已有的知识经验,解决新情境中的数学问题。
5.5 能初步对问题进行多方面的分析,会用已有的知识经验对问题解决的过程和结果进行反思、质疑、解释。
(二)知识内容
依据上海市教育委员会《上海市中小学数学课程标准(试行稿)》(2004 年10 月版)规定的初中阶段(六至九年级)的内容与要求,就相关知识与技能,明确相应评价内容及要求。
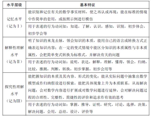
1.评价内容中各层级的认知水平、基本特征及其表述中所涉及的行为动词如下表所示:

2.具体评价知识内容及相应水平层级要求如下:







三、试卷结构及相关说明
(一)试卷结构
1.整卷各能力的分值比例大致如下:基础知识和基本技能部分占50%,逻辑推理能力部分占12%,运算能力部分占13%,空间观念部分占10%,解决简单问题的能力部分占15%。
2.整卷各知识内容的分值比例大致如下:“图形与几何”部分占40%,“数与运算”部分占5%,“方程与代数”部分占28%,“函数与分析”部分占19%,“数据整理和概率统计”部分占8%。
3.整卷含有选择题、填空题和解答题三种基本题型。选择题6 题,共24 分;填空题12题,共48 分;解答题7 题,共78 分。
(二)相关说明
1.容易、中等、较难试题的分值比例控制在8:1:1 左右。
2.试卷总分:150 分。
3.考试时间:100 分钟。
4.考试形式:闭卷书面考试,分为试卷与答题纸两部分,考生必须将答案全部做在答题纸上。
四、题型示例(省略)