免费下载
客户端
网上刷题更方便
考试动态
资讯导航
网校课程
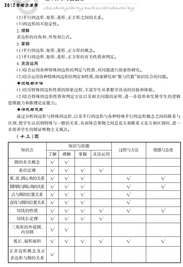
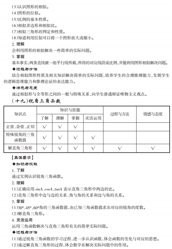
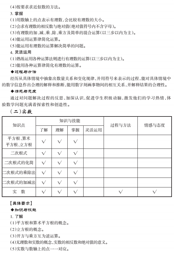
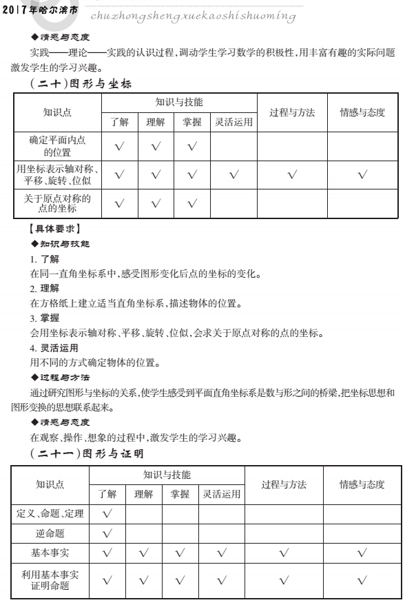
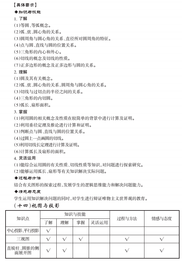
哈尔滨2017年中考各学科考试说明之数学科目
中考-考试动态 2016-12-21
0
摘要
分享
QQ空间
QQ好友
新浪微博