免费下载
客户端
网上刷题更方便
高级Office
资讯导航
网校课程
2017年9月计算机二级MSOffice精选习题及答案二
计算机二级-高级Office 2017-08-07
0
摘要
2017年9月计算机二级MSOffice精选习题,供考友考前练习。
一、选择题
正确答案:D
正确答案:A
正确答案:B
正确答案:D
正确答案:A
正确答案:C
正确答案:D
正确答案:A
正确答案:B
正确答案:A
二、字处理题
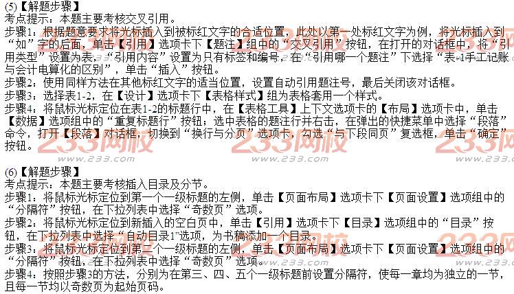
参考答案
分享
QQ空间
QQ好友
新浪微博